您好!欢迎来到资源网!本站资源24小时自动发货,海量精品课程资源免费下载!
提交工单
软件资源
投稿赚佣金
站长工具箱
资源交流吧
PPT资源
升级SVIP
登录
注册
忘记密码
×
show password
忘记密码?
登录
第三方账号快速登录
show password
show password
注册
用手机找回
用邮箱找回
提交
首页
源码
整站资源
素材/源码
社区新闻
支付/货币
程序源码
办公/电脑
影音娱乐
推广/交流
app./源码
企政应用
其它类别
游戏
网页游戏
网游单机
手游源码
页游源码
端游源码
单机/本地/游戏
精品
精品源码
亲测源码
已测源码
模板
dedecms模板
wordpress主题
html5模版
Phpcms模板
帝国模板
Discuz模板插件
手机网站模版
其它模板
网赚
赚钱项目
爆粉引流
直播带货
淘宝电商
抖音快手
社群营销
顶尖文案
名师营销
自媒体运营
运营
网络运营
电脑办公
美工修图
UI设计
职场关系
其他教程
编程
操作系统
游戏开发
软件编程
数据结构
网站建设
编程办公
人工智能
其他技术
语言
前端教程
PHP教程
NET教程
Java教程
C++语言
服务器教程
数据库教程
移动开发教程
黑客教程
其他语言教程
学院
建站教程
app设计教程
SEO优化
html5教程
模板教程
css教程
网络资源
行业资讯
课程
小学语文
小学数学
小学英语
小学综合
初中语文
初中数学
初中英语
初中生物
初中化学
初中物理
初中汇总
初中历史地理政治
搜索
Hello, 登录
个人中心
0
Favorite
收藏夹
清空
下载
下载
文章
搜索
首页
语言/教程
NET教程
ASP.Net各种概念和程序编写方法_NET教程下载
0.0/180 人
4
更新:
2023-11-29
分类:
NET教程
评论:
0
下载
暂无演示
下载权限
介绍
下载
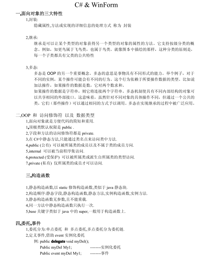
资源名称:ASP.Net各种概念和程序编写方法
资源截图:
也想出现在这里?
联系我们
吧
网盘
- MB
下载
版权说明:仅限用于学习和研究目的;不得将上述内容用于商业或者非法用途,否则,一切后果请用户自负。我们非常重视版权问题,如有侵权请邮件(97128995#qq.com)与我们联系处理。敬请谅解!
上一篇
分享链接
分享海报
下一篇
首页
导航
会员
客服
微信
QQ
微信
邮箱
TOP